跳到主要內容區
數位行銷與服務創新國際學士班
Menu
Home
News
Announcement
Activity
Recruiting
Community
Student Affairs Resource
Introduction
Feature
Location
Introduction
Faculty & Staff
Professor
Staff
Admission
Admission
Scholarship
Course & Form
Course Regulation
Download Form
Course Map
Honor
Professors
Students
Activity
Corporate Visits
Off-site Teaching
Alumni Excellence Lecture
Career information
本功能需使用支援JavaScript之瀏覽器才能正常操作
首頁
News
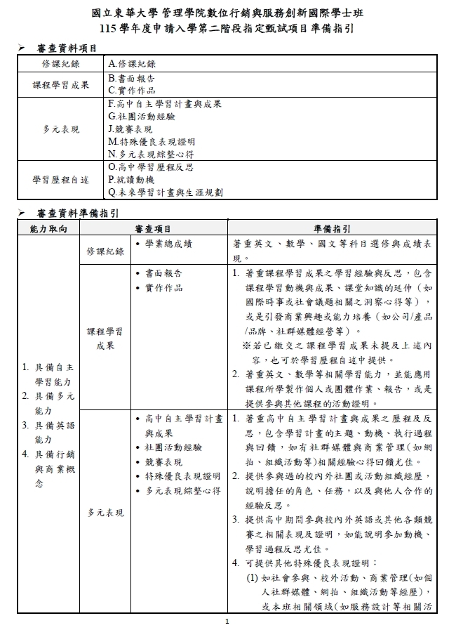
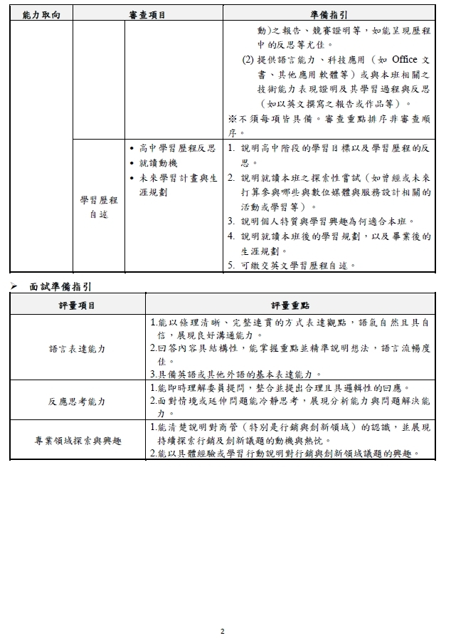
【招生資訊】115學年度數位行銷與服務創新國際學士班申請入學審查資料項目及準備指引
115學年度管理學院數位行銷與服務創新國際學士班申請入學第二階段指定甄試項目準備指引.pdf
瀏覽數:
友善列印
Close (Esc)
Share
Toggle fullscreen
Zoom in/out
Previous (arrow left)
Next (arrow right)